MPC-COM-MEX-006 — Seguimiento Postventa y Satisfacción del Cliente
1.0 Objetivo
Garantizar la
retroalimentación efectiva del cliente posterior a cada venta directa, documentando su nivel de satisfacción, quejas, sugerencias y oportunidades de mejora, con el fin de fortalecer la relación comercial y mejorar los procesos internos de Pinturas Nervión.
2.0 Alcance
Aplica a todos los
clientes atendidos directamente desde fábrica México, una vez completada la entrega del pedido y cerrado el ciclo de facturación.
Comprende desde la
encuesta de satisfacción inicial hasta el registro y análisis de resultados.
3.0 Responsabilidades
| Cargo | Responsabilidad Principal |
|---|---|
| Ejecutivo de Ventas México | Contactar al cliente posterior a la entrega, registrar comentarios y resultados de encuesta en CRM. |
| Servicio al Cliente | Monitorear respuestas automáticas y escalar inconformidades a Dirección Comercial. |
| Director Comercial | Analizar resultados, definir acciones correctivas y presentar reportes mensuales a Dirección General. |
| Control de Calidad (CC) | Evaluar retroalimentación técnica sobre desempeño del producto. |
| Sistemas / We-Keep | Resguardar encuestas, reportes y evidencias digitales. |
4.0 Políticas
1. Envío automático de encuestas:
- Cada pedido cerrado en CRM genera una encuesta digital de satisfacción mediante We-Keep o correo automatizado.
- El cliente puede responder desde cualquier dispositivo.
2. Frecuencia de seguimiento:
- Primer contacto: dentro de los 3 días posteriores a la entrega.
- Seguimiento técnico: a los 30 días en recubrimientos industriales o de alto desempeño.
- Encuesta anual: para clientes frecuentes o corporativos.
3. Clasificación de satisfacción:
- Excelente (5) · Buena (4) · Regular (3) · Mala (2) · Muy mala (1)
- Promedios menores a 3 generan una acción correctiva.
4. Retroalimentación documentada:
- Comentarios y observaciones del cliente se registran en CRM Nervión → Módulo Postventa.
- We-Keep almacena evidencias (fotos, mensajes, documentos de inconformidad o agradecimiento).
5. Confidencialidad:
- Todos los comentarios del cliente se manejan de forma interna y no se difunden sin autorización.
5.0 Procedimiento
| Etapa | Descripción | Responsable | Herramienta / Registro |
|---|---|---|---|
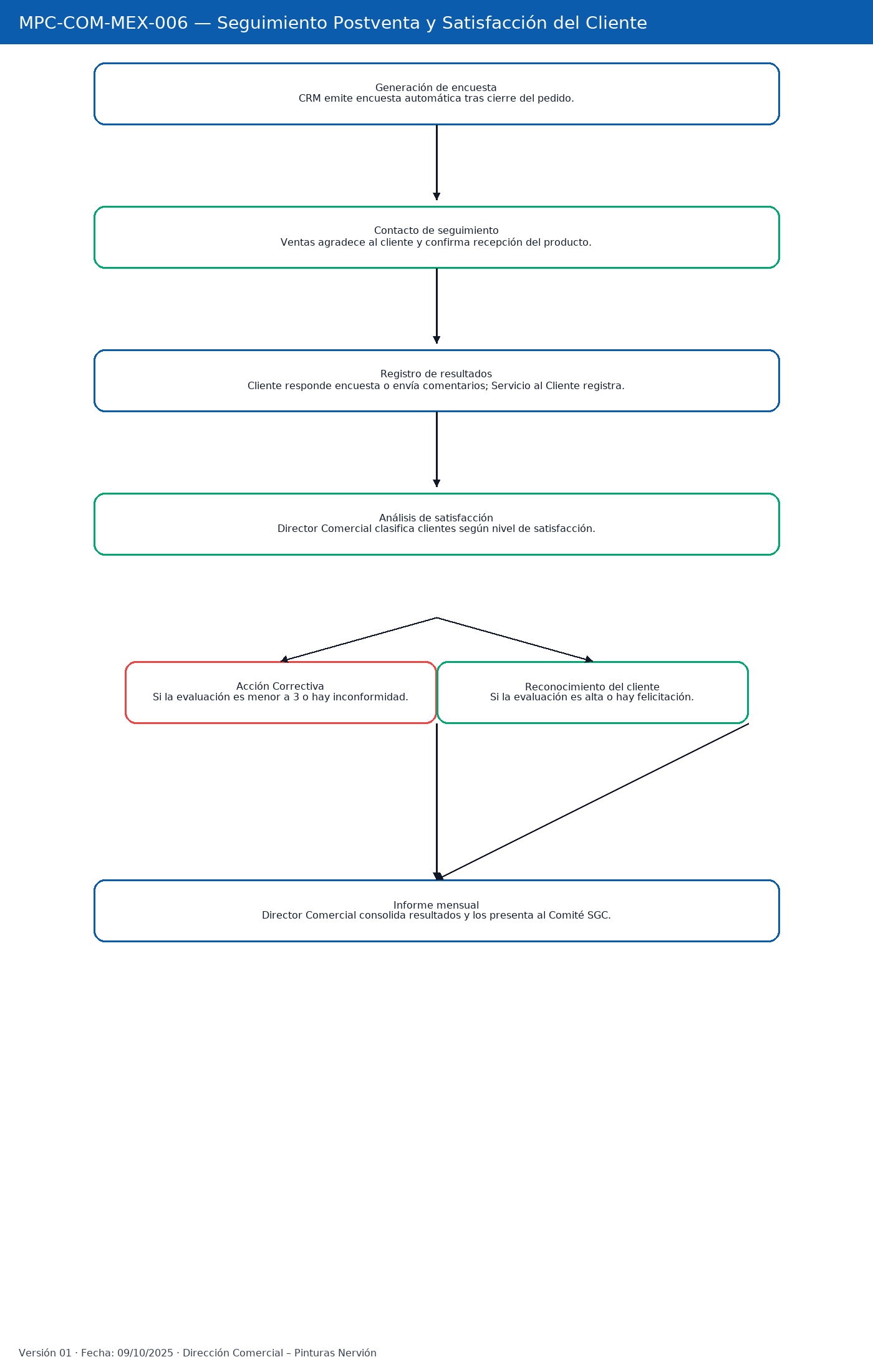
| 1. Generación de encuesta | CRM emite encuesta automática tras cierre de pedido. | CRM / Sistemas | CRM Nervión / We-Keep |
| 2. Contacto de seguimiento | Ventas contacta al cliente para agradecer y confirmar recepción del producto. | Ventas México | CRM Nervión |
| 3. Registro de resultados | Cliente responde encuesta o envía comentarios por correo o WhatsApp; Servicio al Cliente los transcribe al CRM. | Servicio al Cliente | CRM / We-Keep |
| 4. Análisis de satisfacción | Director Comercial revisa resultados y clasifica clientes según nivel de satisfacción. | Director Comercial | We-Keep → Dashboard Postventa |
| 5. Acción correctiva o reconocimiento | Se abre acción correctiva si hay inconformidad o se genera nota de reconocimiento si la evaluación es alta. | Dirección Comercial / CC | We-Keep / CRM |
| 6. Informe mensual | Director Comercial consolida resultados y los presenta al Comité SGC. | Director Comercial | We-Keep → Reporte mensual |
6.0 Indicadores de desempeño
| Indicador | Formula | Meta |
|---|---|---|
| Tasa de respuesta de encuestas | Encuestas contestadas / Encuestas enviadas × 100 | ≥ 80 % |
| Nivel promedio de satisfacción | Σ (puntajes) / n | ≥ 4.0 |
| Acciones correctivas cerradas | Acciones cerradas / Acciones abiertas × 100 | ≥ 90 % |
| Clientes recurrentes satisfechos | Clientes con evaluación ≥ 4 / Total recurrentes | ≥ 95 % |
7.0 Registros y Controles Documentales
| Tipo de registro | Medio | Responsable | Tiempo de conservación |
|---|---|---|---|
| Encuestas digitales | We-Keep / CRM | Servicio al Cliente | 5 años |
| Reportes de satisfacción | We-Keep | Dirección Comercial | 5 años |
| Acciones correctivas | We-Keep / Comité SGC | Dirección Comercial | 5 años |
| Evidencias de agradecimientos | CRM | Ventas México | 3 años |
8.0 Vinculación con otros documentos
- MPC-COM-MEX-003: Gestión de Pedidos Confirmados y Coordinación con Producción
- MPC-COM-MEX-005: Control de Evidencias y Comunicación Digital con Clientes
- MPC-SGC-ACC-001: Acciones Correctivas y Preventivas
- MPC-SGC-DOC-001:
Control de Información Documentada



